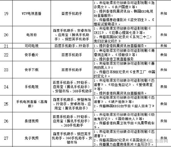
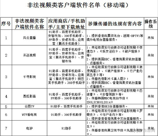
昨日,微博媒体人电视眼爆料,中央网信办、广电总局正在全国范围内开展境外电视网络接收设备专项整治行动,而广电已公布了首批非法视频APP名单,风云直播、360影视大全等赫然在列。
让我们来看一下完整名单。
本文由欣欣吧游戏资讯栏目发布,感谢您对欣欣吧的认可,以及对我们原创作品以及文章的青睐,非常欢迎各位朋友分享到个人站长或者朋友圈,但转载请说明文章出处“广电总局公布首批非法视频APP名单 风云直播等81个软件上榜”
Xsolla艾克索拉陈京波:今年中国游戏出海气场很大!
拉针解谜系列游戏推荐 拉针闯关游戏
真正吞山海经游戏推荐 巨吞山海
角色扮演手游不氪金排行榜推荐 靠自己肝
安卓解谜类游戏排行榜推荐 找线索找谜底
可以改装车的游戏推荐 豪车场场开
唯美仙侠手游推荐排行榜推荐 仙侠大世界
像素闯关类单机游戏推荐 单机像素风格
vip免费送的传奇推荐 免费福利多多
全身光效传奇游戏推荐 刀刀都有特效
适合上班族的挂机手游推荐 不用点也能收资源
模拟大学生活的游戏推荐 模拟学习生活